首 页
集团概况
新闻中心
产业产品
通知通告
人力资源
企业文化
员工之家
艺苑风景
集团概况
新闻中心
集团要闻
图片新闻
东华动态
行业资讯
时政新闻
聚焦媒体
东华汽车租赁
会议落实专栏
降本增效
经验交流
通知公告
人力资源
企业文化
员工之家
员工讲堂
健康驿站
开心时刻
职工书屋
职工论坛
艺苑风景
文海拾贝
摄影天地
书画长廊
东华网视
新闻
热点
文娱
讲座
通知公告
您当前所在的位置:首页 > 通知公告 > 通知公告
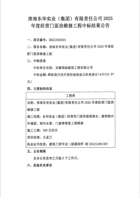
淮南东华实业(集团)有限责任公司2025年度经营门面房维修工程中标结果公告
发布时间:2025.03.03
上一条:已经到顶了! 下一条:
招标公告
友情链接:
安徽政府网
淮南政府网
中国物业管理协会
淮南物业管理协会
淮河能源网
版权所有:淮南东华实业(集团)有限责任公司
皖ICP备20004335号
皖公网安备 34040002000020号
公司地址:安徽省淮南市田家庵区洞山宾馆路 邮政编码:232001